Changes done in this release:-
1. 'PSG Check' call - PSG to Sales handshake
2. Transactional Sales - UI changes
3. Contract Creation for SSD Orders
4. Projects Order - SM check
5. Engineer Competency
-----------------------------------------------------------------------------------------------------------------
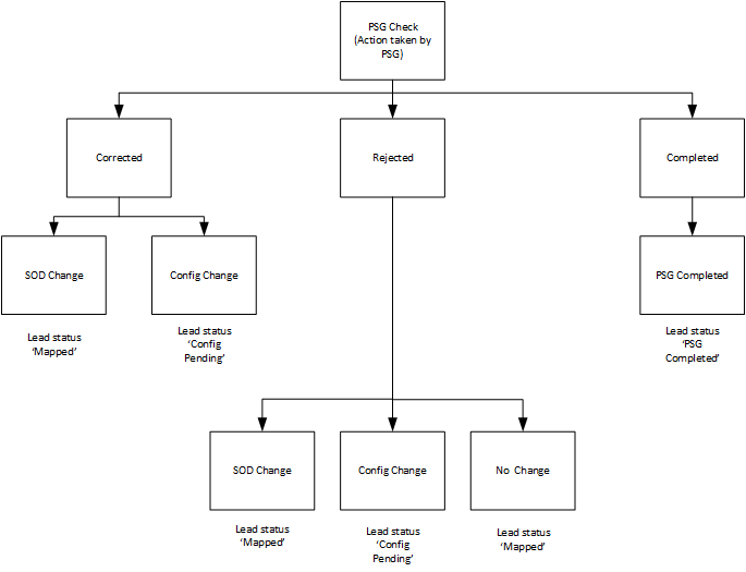
PSG Engineer Response - PSG call
As part of PSG calls, (created during Sales check) engineers have the option to mark the call as 'Corrected' / ' Rejected' or 'Completed'. When the engineer finds everything in order he'll mark the call as 'Completed' and the lead will move for 'SM check' completion.
When PSG engineer modifies any of the SODs / Product configuration, the call status by default, will be "Corrected". However, Engineer can also choose to mark the call as 'Rejected'. He may also opt to mark the call 'Rejected' when he finds that the lead needs a major rework. The below diagram depicts the possible scenarios..

Note: When PSG marks the call as "Corrected" and the sales team do NOT make any further changes and 'Submits', the lead moves to 'SM Completed'.
When PSG marks the call as "Rejected", the lead WILL go for PSG for re-verification (irrespective of whether sales team make changes to the lead or not)
Transactional Sales - UI changes
Few UI changes have been introduced in the Transactional Sales screens
Users now have the facility to search for records based on IR number.
'Enquiry', 'Tasks' and 'Logs' buttons have been placed inside the IR call details screen (ref below screenshot)
The columns, 'Followup Req', 'Ageing', 'Campaign Code' and 'Created Date' columns have been added to the main IR grid window
Contract Creation for SSD Orders
If P&L module is active in Panoply, then for SSD orders, the contract should get created only when 'RTOPL' date has been entered. It basically is to ensure that P&L have the time to verify the order. Once verified as ok (i.e. RTOPL date is entered) the contract can be created. Note that contract should not get created at the time of SM Check. The presence of P&L module in Panoply will be indicated by the application parameter "IsPLInPanoply". If value for this parameter is "Yes" then system will work as mentioned above.
Note that in case of IGB, this parameter is configured as "NO", hence the existing functionality will continue.
Projects Order - SM check
When doing SM check for Projects Order, PO Value will not be matched with the Quote value. This change is applicable only for GBA and is controlled using the application parameter.
Likewise, for projects order in GBA, procurement will NOT happen from Panoply's P&L module. This will also be controlled using an application parameter.
Engineer Competency
'Start Date' and 'End Date' fields have been added in the Engineer Competency screen.
If an engineer is marked as 'Factory Trained?', user can enter the 'Start Date' and 'End Date'. This shows the period during which the engineer has received Factory Training. If 'Factory Trained?' is No, then the 'Start Date' and 'End Date' fields will remain disabled.
Was this article helpful?
That’s Great!
Thank you for your feedback
Sorry! We couldn't be helpful
Thank you for your feedback
Feedback sent
We appreciate your effort and will try to fix the article